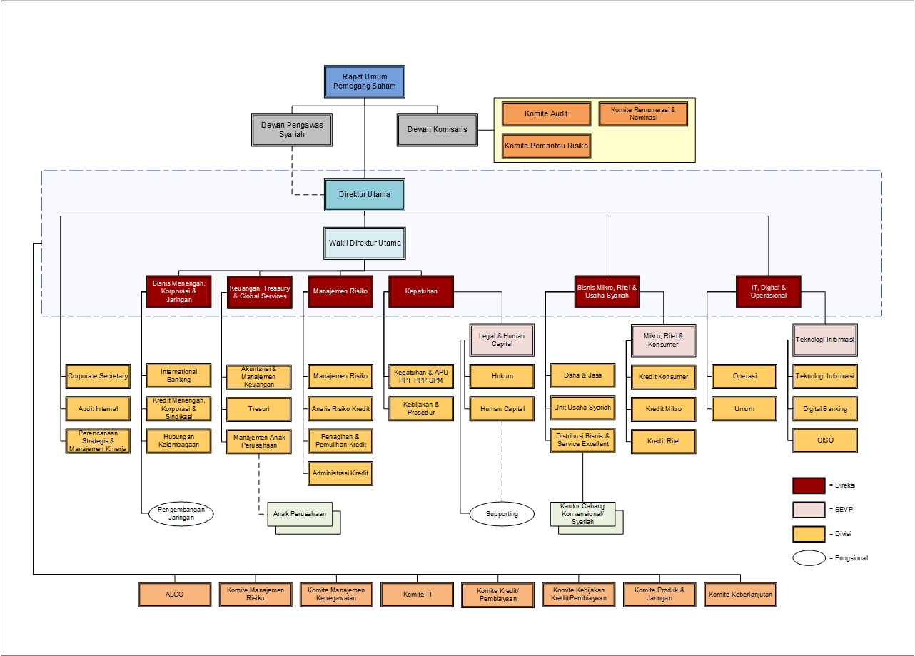
Struktur Organisasi

Tidak terdapat hubungan afiliasi di antara anggota Direksi dan/atau anggota Dewan Komisaris lainnya, serta pemegang saham di Bank Jatim

Tidak terdapat hubungan afiliasi di antara anggota Direksi dan/atau anggota Dewan Komisaris lainnya, serta pemegang saham di Bank Jatim